當前位置:中國廣告人網站>創意策劃>策劃實戰>詳細內容
放心家裝前期推廣策劃全案
作者:陳春雷 時間:2009-8-13 字體:[大] [中] [小]
-
一、 本地行業市場分析:
房地產:根據對寧波十家房地產公司的走訪調研發現,在未來3——5年,寧波的北侖和鄞州區將是未來五年寧波房產開發的重要之地,也是房地產商家的爭奪之地,大約估計有2500多個樓層將陸續開發。但是由于經濟實力和社會關系的種種原因,能夠在這些地方分得一杯羹的企業還是在少數。通過調研還了解到,以后三到五年寧波的房地產業還將逞平穩上升趨勢的,原因有三個:政府的宏觀調空和城市的發展規劃、改造計劃(寧波市政府2008年6月下發的一個有關拆遷的文件);人們生活觀念的改變和對住房的需求提高;新城市的建立。這些對于我們來說都是十分值得關注和去開發的,也是十分有利的,對家裝公司來說也是一個非常好的看頭。
客戶心理:通過對一些已經裝修和正在裝修的業主的走訪調查,我們從業主裝修前,裝修后來進行分析。首先,業主在裝修前都有一個思想,那就是找一個好的裝飾公司,價格和信譽度好的是他們十分看重的一個因素;其次就是質量。然而大多數的裝修業主對于裝修公司的操作還是存在很大的顧慮。原因有三:第一、在本地區行業中的口碑影響問題;第二施工工地的監管;第三是資金。大多數的業主都擔心只要錢一到裝修公司后一起就失去了主動性,就沒有了對裝修公司談判的籌碼。針對這個問題,我們調研中告訴業主可以解決這個問題,業主都紛紛表示愿意嘗試和了解這一新的功能和方法。但是由于這個是個新事物,許多業主存在三個疑問:監理費用高低(支付方);驗收人員的水平;平臺監督。尤其是近幾年裝修公司攜款潛逃的問題時有發生,更加讓很多裝修的人難以對裝修公司的信任度給以放心。對此,如能有一種辦法能為他們解決好裝修公司選擇,資金放心,質量保證的問題的服務,他們是十分愿意嘗試和支持的。
裝修公司自我認識:根據目前裝修行業面臨重新洗牌的這樣風云變幻的嚴峻問題,許多裝修面臨著淘汰和業績少的壓力,企業更加需要用一種誠信的手段來為自己獲得更多的客戶量,尤其對于資金少,資質不是很好的企業,更加需要有一個讓客戶相信的理由,并以此來提高自己的形象和影響力,也就是所謂的經濟利益產生的前提。但是如何有一個可以說服客戶放心和你合作的理由呢?請記住這個理由不是由給自己來決定的,而是一種社會公眾意識形態的心理認可。為此,可以想象憑一個企業自身去進行宣傳,市場擴展是永遠做不大的,至多是小打小鬧,終究難成大氣候。為什么呢?原因由于缺乏品牌和讓人認可的理由;如何進行整合呢?根據調研和市場分析:第一是聯合,第二是品牌化,第三是加強第三方合作,以贏得自身品牌的形象策劃與宣傳來贏取客戶對你的的信任和合作。從而加快和提高在同行業者中的影響力和知名度,為企業的發展帶來更多的經濟利潤。
二、 家裝支付寶定位及宣傳目標客戶定位:
放心家裝定位:根據以前的運作方式來看,我們家裝支付寶確實存在一個目標不明確,定位不準確的問題,通過一段時間反饋和調研來看,我們決定對裝修支付寶運作進行明確定位;即是以放心家裝作為品牌帶動企業的模式來進行運作,只有樹立行業品牌,保護好行業品牌才能夠使我們的企業獲得更大的利益。長遠的規劃目標是放心家裝在與合作企業宣傳上應以高端客戶作為發展目標,中低端客戶為輔助和暫時性目標。
宣傳目標客戶定位:從家盟放心家裝企業利益和長遠角度考慮,我們應將進小區目標定位為豪華高檔型項目。有利因素:第一這客戶經濟實力比較強,大多數都有白領或者是事業成功型人群。第二:攀比心理強,由于經濟實力較強,這些人都十分愿意花錢去裝修,去攀比,享受奢華的生活是這些人的一大心理特性。第三:這些人年齡都在(35歲—55)歲左右,比較穩定,時間充足,只要訴求點找好,一般只要選擇成交的可能性也比較大。不利因素:第一:比較掌握其心理,主要是這些人都是已經經歷風雨的人,都已經初步形成了一個固有的心理模式,只有充分利用反復的廣告宣傳才能慢慢讓其心理受到感化,從而接受這樣一種新的家裝理念。而相對于高端客戶群來說,年輕人(22歲——35歲)時間少,對裝修知識也不是很了解,
最主要的是經濟實力不是很厚,但是成交數相對于前者來說是比較大的,只是家盟企業裝修一套房產所獲得的經濟利益比前一個要相對少一些。但是量比較多,前期操作可以考慮以其來作為一些嘗試,或引導。(說明,選擇高端小區主要是考慮到其他小公司的業務員一般不會去這里拉客戶,以便我們更多的獲得。)
三、 同行和對手分析:
同行分析:上海團購網,通過對上海團購網裝修支付寶的網上和電話詢問調查,我們發現我們之間的有共同點,都是第三方監理和裝修公司合作的方式,不同是他們從一開始采取的是建材商家加裝修公司的方式,而我們前期所采取的只是單一的模式。從宣傳策略上來講他們還是一種以活動的方式帶動企業來做。
它們也有不足的地方,就是市場擴展過快,跟進程度還需要跟上,沒有形成一個品牌運做模式,未來發展目標很不是很明確。最主要它們在時間上和宣傳上所花費的時間比我們多,創新也是一個道理,這些都是加盟企業敢于去掏錢袋子做出來的。
本地競爭對手分析:家裝無憂,它是一個由住博會組委會、寧波市建筑裝飾行業協會和東南商報共同主辦,它最的的優勢是掛了寧波市建筑裝飾行業協會和東南商報這個寧波人比較熟悉的名稱,是從心理上給客戶和加盟企業一個定心丸作用。劣勢:它不是一個品牌,只是一個單一的以組織活動形式運作的模式,缺乏長期機制和品牌機制,以家裝支付寶相比,我們的優勢體現在三點:銀行,銀行是一個經濟實力雄厚,信譽度高的機構,是我們最放心把錢放的地方。其次是專業團隊運作,多層次,多方位包裝策劃和宣傳;再次,家裝支付寶公司運行,媒體監督。
四、 宣傳策略及效果預測:
通過對前一段時間的宣傳效果分析來看,我們的宣傳方式和力度都不夠,對此我們需要及時調整和加強宣傳策略的改變。對此,提出以下宣傳策略:
1、 團購活動形式:定期組織團購活動,以團購活動現場加入加盟企業LOGO的形式來進行宣傳,但加盟公司應自己印制宣傳資料,或是委托我方制作。內容主題要突出放心家裝品牌。這種方式相對來說費用相對低廉,也比較集中,但是面積和影響不大,不能起到很好宣傳,造勢效果,客戶無法完全理解我們主題的含義。
2、 大型說展示明會:通過在每個月,或者是兩個周這樣的時間,在人流量相對集中的地方進行一次大型公關展示說明會,擺放上加盟企業的企業資料和X展架,和介紹單頁,由一名活動對放心家撞進行宣講,并現場讓商家和顧客參與進來,一同探討放心家裝提供的新房裝修解決方案。同時邀請新聞媒體參加炒作宣傳,活動結束后我們東方熱線在進行二到三期的活動跟進,這樣的效果會非常的好,我們也可以近距離的了解業主的心里想法,并及時解釋說明,讓顧客了解到我們真正的是把他們的利于放在第一位,以求得顧客的心理認同,從而實現我們的形象宣傳和市場拓展的目的。缺點是:這樣所需要費用相對昂貴,執行中還要把握好關鍵的操作流程,要做好前期和后期的跟近炒作。但是這樣的活動可以起到立竿見影的作用。所以這種宣傳模式只要策劃到位,執行到位,公關到位,就可以使我們迅速的扭轉以前一直被動的局面,打開市場,一般可以實現70%潛在回訪,15%的客戶選擇。{目的是吸引客戶的眼球和提高影響力}。
3、 小區物業和房產公司合作:通過以小區的物業管理公司合作來進行定點宣傳,以達到直接面對客戶的目的;房產公司是住宅的承建或是銷售單位,與他們合作能夠為我們第一時間了解業主信息和獲得裝修定單提供方便。但是它也有不足的地方,第一就是價格昂貴,公關費用高,難度大,風險大,品牌體現力度只能局部展示,不能形成影響力和大眾口碑效應。
4、 媒體宣傳方式:在小區開盤建設中就應該開始做宣傳,這樣可以起到三點作用:第一:可以迅速的在客戶中樹立我們放心家裝的品牌。第二:可以更優勢的維護和加強我們合作伙伴的接單量。第三:使放心家裝企業的形象潛移默化的深入每個客戶群體,以從心理上征服客戶。)以放心家裝為主要主題,加上加盟商家的單位名稱的方式進行捆綁式宣傳。比如:快樂奧運,放心家撞
下面加上:加盟單位:****公司的樣子,這樣雙方共贏,也能夠起到很好的互助宣傳作用。對以企業來說這樣的宣傳方式是十分有利的,也是我們將在以后的宣傳中將要考慮進行加強的地方,同時更要注意加強房產商的宣傳。
五、 媒體選擇與分析:
1、 報紙媒體:報紙由于地域性比較強,價格低廉為大眾接受,可是它有一個致命的弱點就是許多人無法通過語言完全去體會它所表達的東西,需要有一定的文化修養。而且由于最近幾年廣告行業洪水泛濫,許多廣告商為了自己能夠獲得更大的利于,故意夸大其宣傳的對象,而實際并非如此,這已經給許多人造成了對廣告不信任的一種心理。對此,選擇廣告媒體要慎重,一般于政府報刊最為主要宣傳,這樣的媒體具有權威性和公信力。正如上面所說由于報紙具有地域性,所有宣傳面就比較窄,而且不能起到立竿見影的作用。
2、 平面媒體:這里又分為公交媒體和電視媒體,首先針對公交媒體進行分析,公交廣告又分為移動電視廣告和車身和車內廣告。車內廣告以其零距離,反復沖擊來進行一種強制的宣傳。移動廣告也是以其獨特的聲音和影片來對客戶不段的進行視覺沖擊的一種宣傳。
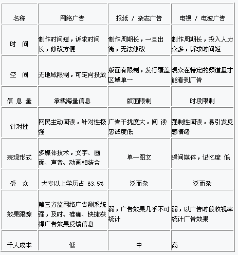
3、 網絡媒體:這里把三中宣傳方式的比較做個比較:
網絡廣告與傳統媒體比較的優勢

4、網絡媒體優勢:
傳播范圍最廣: 互聯網作為新型的媒體通路,被大家認可為繼紙介媒體、電波媒體、視頻媒體之后而出現的 “ 第四媒體 ” ,其傳播 的最大特色為不受任何時間與地域的限制,通過國際互聯網絡把各類信息或廣告 24 小時不間斷地傳播到世界各地。
交互性強: 傳統媒體基本上只能進行大眾傳播,而在互聯網上,即能進行大眾傳播,又能進行的個人傳播、人際傳播、群體 傳播和組織傳播。交互性強是互聯網絡媒體的最大優勢,它不同于傳統媒體的信息單向傳播,而是信息互動傳 播,用戶可以獲取他們認為有用得信息,廠商也可以隨時得到寶貴的用戶反饋信息。
針對性強: 根據各方面的調查分析顯示,網絡廣告的受眾是最年輕、最具活力、受教育程度最高、購買力最強的群體,這樣 的背景特點,無疑顯示了此階層無與倫比的消費能力,因而網絡廣告可以幫您直接命中最具潛質的用戶群。
受眾數量可準確統計: 利用傳播媒體做廣告,雖然有眾多的收視(聽)率、閱讀率調查數據,但仍很難準確地知道有多少人接受到廣告 信息,而在互聯網上則可通過權威公正的外判中央管理系統,可精確統計出每個客戶的廣告被多少個用戶看過, 以及這些用戶查閱的時間分布和地域分布,從而有助于客商正確評估廣告效果,審定廣告投放策略。
實時、靈活、成本低: 在傳統媒體上做廣告,廣告發布后很難更改,即使可改動往往也須付出很大的經濟代價。而在互聯網上做廣告能 按照需要及時變更廣告內容,這樣,經營決策的變化也能及時實施和推廣,并且無需太大的成本花費。
強烈的感官性: 網絡廣告的載體基本上是多媒體、超文本格式文件,受眾可以對某感興趣的產品了解更為詳細的信息,使消費者 能親身體驗產品、服務與品牌。這種以圖、文、聲、像的形式,傳送多感官的信息,讓顧客如身臨其境般感受商 品或服務,并能在網上預訂、交易與結算,將更大大增強網絡廣告的實效。
綜合上述分析:我們在前期的推廣宣傳主要還是以報紙和網絡為主要,不僅可以節約一定的不必要開資,還可以獲得較理想的效果。
六、 宣傳計劃及預期效果:
為了使各位加盟商能夠獲得更多的宣傳和經濟回報,我們特進行前期的活動進行計劃和安排,從前大家的經濟狀況和成本考慮,我們前期主要的計劃是:網絡宣傳+報紙宣傳 ,同時加上新小區電梯,樓道,和電話營銷的宣傳方式作為前期主旨,其他活動配合。
前期總體宣傳時間:(7月8日——8月15日)
媒體:東方熱線和寧波晚報、寧波網、電信
第一種方式:放心家裝作為行業品牌,企業作為加盟單位的宣傳。說明:我們將在報紙和網絡中盡量體現各位加盟企業的企業信息,并告知業主這個平臺與加盟企業之間致力為業主提供裝修解決方案的主題。(網絡人群量大,直觀、文化層次、權威和心理認同。)
預期效果:通過這樣的宣傳方式,可以讓企業在前期在裝修業主心中形成一個誠信的品牌形象,使客戶在心里初步認識和接受我們放心家撞品牌,選擇裝修企業。(初步保守估計本階段活動結束后,以1000——2500個業主來計算,接受和認可我們放心家裝品牌企業的大約有15%。)加盟企業可以獲得回報20——60套的裝修量。同時企業的知名度和信譽度,在大眾裝修人群中熟悉,樹立一個良好的心里印象。
第二種方式:新小區電梯,樓道,電話營銷。我們將各位加盟企業以放心家裝品牌的方式在樓道的廣告中同時體現。在電話營銷中也以同樣的一個方式進行,這樣不僅使加盟企業及時拿到業主信息,及時進行洽談,從而提高加盟企業的業務量,為放心家裝的宣傳和業務真正做到有利益和品牌這樣雙重的目的。由于每天人們都要乘電梯和走樓道,所以這個是一個強制接受宣傳的方式,效果將十分明顯。電話營銷考慮114信息臺,其量大,信息傳播廣是我們首先考慮的,這個是個直接的銷售,推廣模式,可以更好的為加盟企業帶來業務量和宣傳效果。(保守預算:以每天1天50人的傳播速度來計算,企業可獲得潛在客戶和直接客戶4—8個)
以下是活動明晰表格:

七、 方案調研資料來源:
本方案的所有資料除一部分來源于權威的調研機構外,其他均為本公司企劃部自行調研統計、分析、整理完成。本方案具體操作權利和相關活動策劃開展細則歸本公司所有,非合作者將不進行講解和透露。
八、 方案撰寫和完成時間:
駱駝 原名陳春雷